
Protocolo de Rede Intersetorial de Atenção à Pessoa Idosa em Situação de Violência no Estado de Santa Catarina
Objetivo
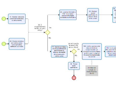
Orientar a padronização do atendimento intersetorial no âmbito dos municípios de Santa Catarina, por meio de fluxos setorizados, do atendimento e do encaminhamento da pessoa idosa em situação de violência, de modo a fazer cessar, de maneira célere e eficaz, a sua ocorrência e evitar a exposição e a revitimização.
Histórico
2023
- Atualização do Formulário do Protocolo
2020
- Criação do programa
- Definição das atribuições de cada instituição, bem como suas orientações para o atendimento intersetorial;
- Apresentação dos fluxos de atendimento das diversas políticas públicas quanto às diferentes violências contra a pessoa idosa;
- Elaboração de Formulário de Proteção à Pessoa Idosa em Situação de Violência de Santa Catarina (Formulário PISC) e de campanha referente à violência contra idosos veiculada nas redes sociais;
- Realização dos webinários "Violência Contra Idoso: Conheça, Previna e Combata", em alusão à data de combate à violência contra pessoa idosa, e "Enfrentamento da violência contra a pessoa idosa", com participação de técnicos e especialistas no tema, com vista a abordar a temática do Protocolo de Rede Intersetorial de Atenção à Pessoa Idosa em Situação de Violência em Santa Catarina.