
Estrutura e funcionamento do Ceaf
O Centro de Estudos e Aperfeiçoamento Funcional (CEAF) é um órgão auxiliar na estrutura do Ministério Público de Santa Catarina (MPSC), previsto na Lei Complementar Estadual n. 738, de 23 de janeiro de 2019, a Lei Orgânica do MPSC. O CEAF tem como finalidade realizar ou patrocinar atividades de ensino, pesquisa e extensão, visando ao aprimoramento profissional e cultural dos membros e servidores da Instituição, bem como a melhor execução de seus serviços e racionalização de seus recursos materiais. Credenciado pelo Conselho Estadual de Educação, o CEAF é a Escola de Governo do MPSC desde o final do ano de 2014, podendo, portanto, oferecer curso de pós-graduação e aprimorar o aperfeiçoamento e a capacitação.
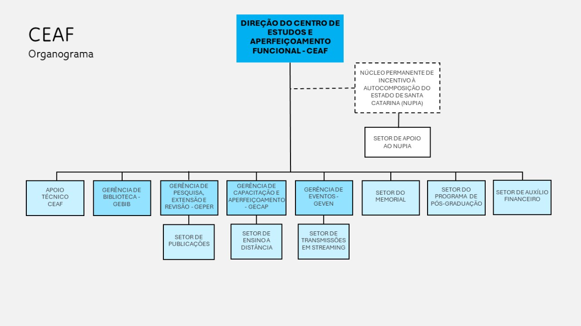
A estrutura do CEAF compreende gerências, setores e o serviço auxiliar do Núcleo Permanente de Incentivo à Autocomposição do Estado de Santa Catarina (NUPIA).

Para atingir os seus objetivos, cabe ao CEAF:
I - relacionar-se com outros órgãos do Ministério Público e suas associações, especialmente a Associação Catarinense do Ministério Público, com instituições educacionais ou com outras instituições e entidades, públicas ou privadas, nacionais ou estrangeiras, celebrando convênios e outros ajustes de cooperação, inclusive para fomento a projetos de pesquisa interinstitucional;
II - promover, patrocinar e organizar cursos, seminários, congressos, simpósios, palestras, pesquisas, estudos, eventos e quaisquer atividades que contribuam para o aprimoramento técnico-funcional e cultural dos membros e servidores do Ministério Público, inclusive no âmbito da segurança institucional;
III - supervisionar e orientar a biblioteca e as atividades correlatas;
IV - publicar, supervisionar e orientar as obras e o material institucional e realizar o serviço de revisão do Ministério Público de Santa Catarina;
V - apoiar a Procuradoria-Geral de Justiça e coordenar a realização dos cursos de aperfeiçoamento e orientação de que tratam os arts. 93, inciso IV, c/c 129, § 4º, da Constituição Federal, e art. 118 da Lei Complementar estadual n. 738, de 2019, para os Promotores de Justiça que ingressam na carreira, bem como informar à Corregedoria Geral do Ministério Público sobre o desempenho dos Promotores de Justiça nos cursos e atividades desenvolvidas no âmbito do CEAF, para fins de anotação, se for o caso, no Sistema de Anotação de Informações do Mérito Funcional - SAI;
VI - resgatar e preservar a história do Ministério Público de Santa Catarina, concebendo e implementando projetos específicos, entre os quais o Espaço Cultural e o Memorial do Ministério Público, cujo acesso deverá ficar permanentemente garantido a toda a população;
VII - secretariar as atividades do Conselho de Consolidação das Teses Institucionais, que servirão de paradigma à interposição de recursos perante os tribunais superiores bem como de orientação na atuação funcional dos órgãos de execução e da Administração Superior do Ministério Público;
VIII - participar da organização do processo público de credenciamento para estagiários de graduação e pós-graduação em Direito, visando a garantir o preenchimento das vagas de estágio disponíveis e a formação do cadastro de reserva;
IX - supervisionar e orientar a gestão da oferta de cursos a distância, visando contemplar as necessidades de capacitação, aperfeiçoamento e treinamento dos membros, servidores, estagiários e demais interessados do público externo;
X - desempenhar quaisquer outras atividades ou tarefas que lhe forem cometidas pelo Conselho do CEAF;
XI - promover concursos de cunho jurídico ou cultural; e
XII - incentivar a pesquisa e a produção científica.
(redação do ato n. 257/2020/PGJ)